• 手机版
  • 甘肃社会主义学院

    2021年1月1日 星期五

    • 首页
    • 学院概况
      • 学院简介
      • 领导之窗
      • 机构设置
      • 地理位置
      • 联系我们
    • 新闻中心
      • 社院新闻
      • 市州社院
      • 统战要闻
      • 通知公告
      • 央院动态
    • 党建工作
      • 党建工作
      • 中央文件
      • 二十届三中全会
    • 教学培训
      • 培训动态
      • 教师介绍
      • 教务管理
      • 学员论坛
    • 科研工作
      • 科研动态
      • 科研成果
      • 课题管理
      • 社院学报
    • 研究中心
      • 统战理论
      • 民族宗教
      • 华夏与丝路
      • 新的社会阶层
      • 智库联盟社院
    • 文化交流
      • 交流动态
      • 中华文化
    • 后勤服务
      • 服务动态
    • 三抓三促
      • 三抓三促
    • 党纪学习教育
      • 党纪学习
    • 您所在的位置:   首页 > 党建工作 > 党建工作

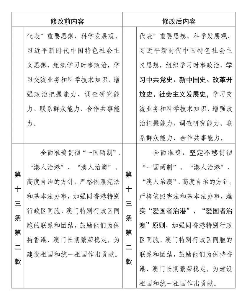
    【聚焦】一目了然!中国人民政治协商会议章程修改前后内容对照表

    2023-03-20 来源: 阅读(11557)

    分享到:

    责任编辑:

    推荐文章

    • 深化作风建设 锤炼过硬本领

    • 甘肃社会主义学院组织开展深入贯彻中央八项...

    • 甘肃社会主义学院召开 庆祝建党103周年...

    • 甘肃社会主义学院召开2023年度工作总结...

    热点文章

    • 甘肃社会主义学院2021年部门预算公开说...

    • 甘肃社会主义学院(甘肃中华文化学院) 2...

    • 甘肃社会主义学院(甘肃中华文化学院) 2...

    • 关于举办“弘扬黄河文化 坚定文化自信”...

    版权所有 甘肃社会主义学院 陇ICP备14001754号-2
    地址:兰州市安宁西路818号 电话:0931-7784721 传真:0931-7784721 邮编:730070
    甘公网安备 62010502001833号